WIC Music Player
Documentation "technique"
Développement
WIC Music Player ne s'appuit pas sur la methode "La Rache", certe cette methode est une solution globale de génie logiciel, est un ensemble de techniques, de méthodes et de bonnes pratiques décrivant - des spécification à la maintenance - comment produire du logiciel dans des conditions à peu près satisfaisantes et approximativement optimales. s’appuie sur deux concepts aussi important l’un que l’autre.
- D’une part la «Rapid Application Conception » correspond conceptuellement à une accélération importante dans la phase de conception de l'application par rapport aux méthodes classiques. Pour bien débuter avec La RACHE il faut soigner la phase d'étude et la rédaction du cahier des charges. Il faut ici produire un travail de synthèse important en résumant le cahier de charges en un post-it de 8 mots maximum. Puis la mission est d’extrapoler de ce post-it un sujet de développement vaseux, mais pas trop. A partir de là, en règle générale, la multiplication du nombre de mot sur le post-it par un chiffre tiré au sort entre 20 et 200 donne la durée du projet en jours/homme. On prendra soin de ne rien planifier dans cette phase.
- D'autre part « L’extrême programming heuristique » est un concept assez prometteur. En effet l’heuristique est une technique consistant à apprendre petit à petit, en tenant compte de ce que l'on a fait précédemment pour tendre vers la solution d'un problème. Opposé à l’algorithmique l'heuristique ne garantit pas du tout qu'on arrive à une solution quelconque en un temps fini. Ceci sous entend d’une part une démarche pédagogique globale d’apprentissage et de capitalisation des acquis, mais aussi que les échéances annoncées le sont dans une pure otique de déconnade symbolique. Et c’est précisément le plus ‘produit’ de la méthode RACHE.
Vous pouvez trouver plus de documentation sur le site de La Rache
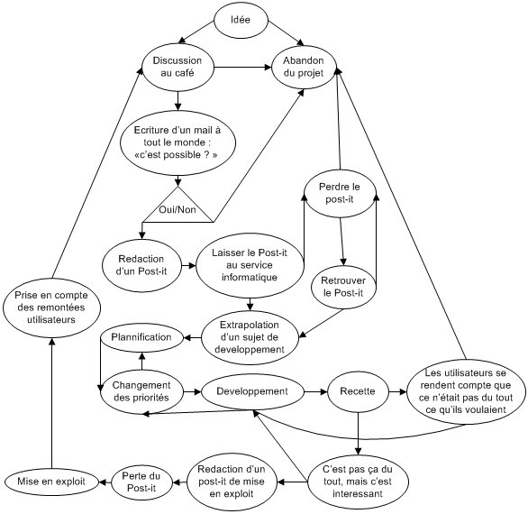
Pour revenir a notre projet WIC Music Player il faut savoir qu'après de nombreux essaye (1.000.000 ...), nous avons enfin trouvé notre bonheur dans ce croquis magnifique (n'est-ce pas ?) :
L'étape suivante dans la vie de notre application était de produire
un diagramme ... encore!
On pouvait passer beaucoup de temps
à dessiner les 1.000.000 de process, tel tout projet qui est conforme
à la méthode La rache, pour aboutir à ceci :
Mais nous avons opté pour une methode classique, le diagramme de Classe. Ouff on a échapé belle à la fievre de l'abandon de projet :
Les jours passent et le projet avance... après quelques nuits blanches et des jours de crachage de code... après des semaines sans vie sociale.. (on vous a fait pleurez ? .. pas encore ?) ... ouf! il est arrivé. Le lecteur que vous attendiez tous :
Ca progresse ... et les lignes de code aussi avec Eclipse, notre cher ami ...
Puis ...
Code code ... 5h du matin dormir ?....code...code café .... code ...coooodddddeee ZZzzzzzz...!!! ..ZZZzzzzzzz.......c..o.d....eeee....
... et enfin ...
Stockage des préférences
- Windows : dans la base des registres, à l'adresse HKEY_CURRENT_USER\Software\JavaSoft\Prefs\wic.model.app
- Linux : ~/.java/.userPrefs/
- MacOSX : ~/Library/Preferences/
Crédits
Développeurs
Ressources
- Librairie audio JavaZoom : BasicPlayer API, MP3 SPI, Vorbis SPI (licence LGPL)
- Icônes Fugue : Yusuke Kamiyamane © 2010 (licence CC 3.0)
- Icone "note de musique" : Creative Freedom Ltd (licence CC 3.0)
- 100L de café ...